ES Académie – formations professionnelles
Bilan d’orientation scolaire – Les fondamentaux
Bilan d’orientation scolaire (pour coach certifié)
Bilan d’orientation scolaire (pour enseignants)
Eurêka Study Réseau
Se connecter
Sélectionner une page
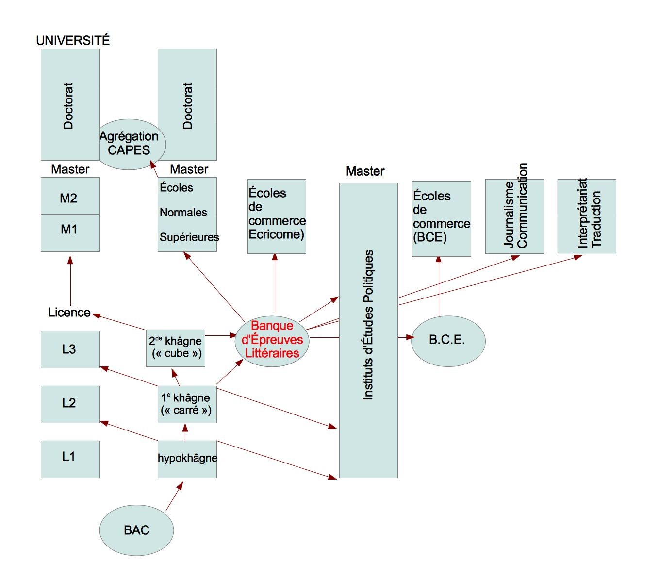
Schema-cursus-e1424935967431
Désolé, vous n’êtes pas autorisé à voir ce contenu.
Rechercher :
Catégories
Aucune catégorie
Archives
Rechercher :